原来这么多家航司,都可以在飞机上免费上网/发微信?!中美航线机上WiFi盘点
点击上方蓝字,关注“北美票帝”,不然会错过很多很多哦!
自从飞机上有了WiFi,飞行时间过得非常快….
美联航Wifi相对简单:
1)美国国内及墨西哥、加拿大:每个航段8美金(美联航会员,可免费注册)或10美金(非会员);
美联航预计在2025年之前完成支线机队的WiFi升级,由Starlink提供免费WiFi。干线机队将2025年底开始升级。
2)其他长途(包括中国):价格浮动,有按小时购买的选项
3)Wifi可以使用UA自己的小额里程兑换。
4)MileagePlus会员购买wifi后,可在多个设备间切换。
5)飞机上提供免费短信聊天的选项,需要激活,可使用iMessage,whatapp及微信文字聊天等
【免费短信激活步骤】:
https://weibo.com/3043504277/NscGDmWUw

达美航空Wifi更“简单粗暴”:
1)美国国内主线航班:装备Viasat wifi的航班上,对Skymiles会员(可免费注册)免费,其他乘客需要支付5美金;装备Gogo inflight的航班上,需要都需要收费;
2)国际航班及国内支线航班:根据路线,浮动价格。

(截图来自达美官网)
3)飞机上提供免费短信聊天的选项,需要激活,可使用iMessage,whatapp等。微信文字似乎勉强可以用。
4)符合条件的T-mobile用户,有免费使用的选项(后面会提到)
美国航空在2026年起将为AA会员提供免费的上网体验(ATT赞助),涵盖90%的机队。再此之前,按照机型分的:
1)主线窄体飞机(A321、波音737-800),高速WiFi。可按小时收费或全程一口价(最低10美金起)。
对于3个小时以上的航班,有可能会有免费限时的Wi-Fi,乘客只需要观看一个时长15-30秒的AAdvantage广告即可获得30分钟限时上网。


(红框符号表示令人愉悦的高速网络,截图来自aa.com)
2)一些支线飞机上,比如CRJ、ERJ系列的飞机上,可能有Gogo inflight提供的Wifi,是否存在和它的可靠性如何,就要看运气了。但也需要付费
3)在宽体航班(包括飞中国的AA127/128)上,则需要支付19-35美金不等的无线上网费用,网速就看情况了。

(AA127 航班有wifi,截图来自aa.com)
4)和其他美国主流航司不同,AA的绝大多数航班并不提供免费短信选项,要使用包括微信在内的聊天软件,必须付费购买。AA巴克莱信用卡持卡者每年有25美金Wi-Fi报销额度。
5)符合条件的T-mobile用户,有免费使用的选项(后面会提到)

阿拉斯加航空的Wi-Fi:
1)多数国内航班(737 MAX, 739ER,738和739)上,每个起降8美金,高速上网;
2)但如果是波音737-700、E175等,因为是gogo inflight的设备,低速上网,价格最高可以到25美金。
3)飞机上有免费的texting选项,可用于iMessage和Whatsapp,Messager。微信不可以?
4)符合条件的T-mobile用户,有免费使用的选项(后面会提到)

(截图来自alaska.com)
早在各家美国航司还在想方设法从乘客身上赚取WiFi上网费的时候,Jetblue早就大手一挥,机上上网统统免费,包括他们的跨大西洋航班


(截图来自Jetblue.com)
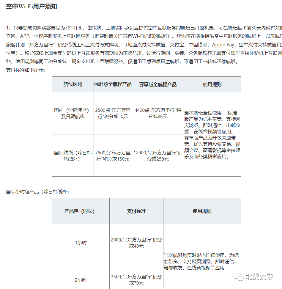
东方航空是佼佼者:
1)东航的宽体机(包括飞北美的B777-300ER)都可以提供上网服务,商务舱/头等舱的旅客将可以免费使用Wi-Fi,其他乘客则需要使用里程或者支付现金来获得Wi-Fi。还可以分小时购买。
https://www.ceair.com/global/static/Announcement/OnboardService/DeskWIFI/WiFiUserinstructions/

(截图来自东航官网)
海航的787-9的航班也提供付费上网功能。但之前网友投稿,中美间即使购买最贵的一档,速度可能也不尽人意。
南航的787-9提供付费上网服务,比如目前的旧金山-广州/武汉航线。 具体航班可在这里查询:
https://m.csair.com/extra_web/service_wifi/#/wifiOnAir/flightListSearch
购买方式:

厦门航空的787-9 (洛杉矶-厦门、纽约-福州)提供WiFi,商务舱乘客可体验60分钟,经济舱乘客需要购买(69元起)
国航、川航在赴北美航线上,暂时不提供机上WiFi(即使有也是“局域网“)。
前面提到很多次了,T-Mobile虽然信号一般,但的确是旅游神器。
1)Experience More, Experience Beyond套餐用户在支持的航空公司上,无限次使用全程上网;
2)其他符合要求的套餐用户在支持的航空公司上,每个日历年可4次全程无限上网+无限次使用1小时免费上网+无限次全程免费短信(可使用微信文字聊天)
3)需要一个手机号就行,需要短信验证或主账户邮编认证。
4)不能同时共享号码:一个航段一个号码仅能用在一个设备上
5)不能不断切号:一个航段一个设备仅能用一次T-mobile的优惠
6)租用信号的Google FI等不能使用。

(截图来自Tmobile官网)
票帝点评
1. 如果你付费购买了WiFi,但发现网速特别慢,不能用的情况,可以先咨询空乘,看是否是普遍现象。有时,空乘会通知机长,重启机上WiFi模块(某机长说:我也就试试)
2.若重启后还是不行,且你已经付费了,下飞机可以找相关航司客服要求退款,具体看航司规定。
3.随着机上WiFi的成本越来越低,带宽越来越富裕。多个航司开始把机上WiFi从辅收项目,变成常客福利,变相可以拉新。乘客可以到各大航司官网注册其会员,没有费用,每一次搭乘该航司的航班也会积累里程到账户上。
国内多个航司已经开始跟进,相信在不久的未来,国内航司也能提供更广阔的空中互联产品
4. 科技改变生活,有了WiFi,让大家的飞行时光不再无聊。当然,也有人有提出反对的声音,我在飞机上本来就是休息和短暂逃避工作的,现在有了Wifi,我不得不干活了!你怎么看呢?
INFO
